Imagen
Gerència territoral portada

Informació corporativa

Informació corporativa Back to top

Història

1454

Es col·loca la primera pedra de l’Hospital de Santa Maria davant de la nova Catedral de Lleida, on ara hi ha l’Institut d’Estudis Ilerdencs. L’edifici és una bella mostra d’arquitectura gòtica civil catalana i s’acabarà de construir al 1519.

1714

Una part de l’edifici de l’antic hospital Santa Maria exerceix d’hospital militar fins al 1854.

1915

La Diputació Provincial de Lleida es va fer càrrec de l’antic Hospital de Santa Maria, mitjançant un conveni signat a l’any 1915 amb l’Ajuntament.

1922 al 1928

S’inicien els treballs de construcció de l’Hospital provincial de Santa Maria a l’avinguda Alcalde Rovira Roure. S’inaugura oficialment l’1 de maig de 1928.

1953

S’inaugura el primer ambulatori de Lleida “Ambulatorio Miguel Blasco Vilatela”. El “Servicio Ordinario de Urgencias” (SOU) cobreix l’atenció domiciliària.

1956

S’inaugura la “Residencia Sanitaria General Moscardó” amb una plantilla de 106 persones i 102 llits, actual Hospital Universitari Arnau de Vilanova.

1967

A l’Hospital Provincial de Santa Maria es construeix un pavelló annex destinat a l’assistència de malalts psiquiàtrics. Es reforma al 2022 i al 2017 es crea la unitat de patologia dual.

1976

L’Hospital provincial de Santa Maria inicia un concert d’assistència sanitària amb la Seguretat Social i l’Hospital deixa de ser un centre per a malalts benèfics.

1981

Es realitzen les transferències de la sanitat a la Comunitat Autònoma de Catalunya. L’Hospital Arnau i els Centres d’Atenció Primària passen a dependre directament de la Generalitat.

1982

S’encomana a un gerent la direcció i representació de l’Hospital que canvia el nom pel d’Arnau de Vilanova.

1983

L’Hospital Arnau passa a formar part del programa MIR i acredita 13 especialitats.

Es creen els centres perifèrics d’extracció de mostres a les principals poblacions de Lleida.

Es comença la planificació territorial sanitària en l’àmbit geogràfic de les comarques de la Vall d’Aran, Pallars Jussà i Pallars Sobirà amb el desenvolupament del programa sanitari ALPIR.

1985

S’inicia l’aplicació del decret de reforma de l’Atenció Primària de Salut a la Regió Sanitària.

1987

Inauguració del nou hospital Arnau de Vilanova. Creació de la Unitat d’Atenció a l’Usuari.

1988

Creació de la Unitat d’infecció Nosocomial i la Unitat de Nutrició.

1990

Es crea el Servei Català de la Salut, a partir de la Llei d’Ordenació Sanitària de Catalunya.

L’Hospital Arnau es converteix en el centre sanitari de referència de la Regió Sanitària de Lleida i la seva àrea d’influència, que abraça les comarques pirinenques, les de la Plana d’Urgell i els pobles de la Franja d’Osca.

El Centre d’Atenció Especialitzada Prat de la Riba (CAE Prat de la Riba) continua des de la seva creació l’any 1953 i és l’únic centre de referència d’atenció especialitzada a la demarcació de Lleida.

Es crea la UFISS  (Unitat Funcional Interdisciplinària Sociosanitària).

1991

Obre les portes el primer CAP a Lleida (Balàfia-Pardinyes-Secà de Sant Pere).

1992

Es crea l’empresa publica Gestió de Serveis Sanitaris (GSS) gràcies a l’acord de 20 de juliol de 1992, amb l’objecte d’assumir la gestió i administració dels serveis traspassats de la Diputació de Lleida a l’Administració de la Generalitat en matèria sanitària.

S’inaugura el CAP II de Tàrrega i l’ABS de la Seu d’Urgell i s’incorpora el Centre de Planificació Familiar de l’Ajuntament de Lleida a l’ABS Balàfia-Pardinyes-Secà de Sant Pere.

1993

Es constitueix la Fundació Dr. Pifarré, actual Institut de Recerca Biomèdica (IRBLleida), classificada com a fundació benèfica amb finalitat científica. La Fundació ha permès donar impuls a les activitats d'investigació que es porten a terme en els diferents centres sanitaris de les comarques de Ponent.

S’implanta la cita prèvia en totes les ABS.

S’inaugura l’Hospital Comarcal del Pallars, que forma part de la Xarxa Hospitalària d’utilització Publica de Catalunya i que cobreix l’àmbit territorial de les comarques del Pallars Jussà, del Pallars Sobirà i l’Alta Ribagorça. S’estableix així un valuós nexe de connexió assistencial amb les diferents Àrees Bàsiques de Salut de la zona. Es designa Tremp com a capital de comarca sanitària.

1994

S’inauguren les ABS de l’Alt Urgell Sud i Bordeta-Magraners.

S’implanta la consulta descentralitzada de traumatologia, medicina interna i ginecologia als centres de salut de Sort i la Pobla de Segur.

S’inaugura la Unitat d’Oncologia Radioteràpica a l’Hospital Universitari Arnau de Vilanova.

1995

Es presenta oficialment l’Hospital  Arnau com a Universitari.

S’inaugura la Unitat de Diagnòstic Prenatal a l’Hospital Arnau.

S’obren quatre noves ABS: La Granadella, Almacelles, Alta Ribagorça i Artesa de Segre.

1996

S’inaugura la planta de cogeneració de l’Hospital Arnau, que permet cobrir les seves necessitats energètiques.

Es posa en marxa la Unitat d’Hospitalització a Domicili (HODO), pionera a Catalunya, inicialment dirigida en una primera fase a l’atenció de pacients postquirúrgics.

Es crea el Gabinet de Comunicació i Imatge i el Comitè Ètic d’Investigació Clínica (CEIC).

1997

Es crea la Unitat de Cirurgia Major Ambulatòria (CMA) i s’engega la Unitat de Suport a Urgències i la Unitat Geriàtrica d’Aguts.

Es posa en marxa l’ABS de Seròs.

1998

L’Hospital Arnau disposa d’una unitat de ressonància magnètica, gestionada per l’Institut de Diagnòstic per la Imatge.

Es remodela la nova àrea de consultes externes a l’Arnau amb 30 consultoris i 14 especialitats.

El laboratori del CAP Prat de la Riba se situa a l’Hospital Arnau.

Neix la Unitat de Mama.

1999

Entra en funcionament la nova base del Servei d’Emergències Mèdiques (SEM) i la Unitat de Diàlisi de l’Hospital Arnau.

2000

Es posa en marxa del Servei de Medicina Preventiva, la Unitat Bàsica de Prevenció de l’ICS i el Servei de Neurocirurgia a l’Arnau.

2001

L’Arnau és pioner en la creació i inauguració de l’Aula Hospitalària Dr. Antoni Cambrodí dedicada als infants ingressats. Parteix d’una iniciativa conjunta entre el Departament de Salut i el Departament d’Ensenyament de la Generalitat de Catalunya.

S’inaugura el CAP de Cappont.

2002

A l’Hospital Arnau s’inaugura l’Hospital de Dia Oncohematològic, unitat gestionada per la Direcció Clínica d’Hematologia, Oncologia, Radioteràpia i Pal·liatius, que és la primera en constituir-se en l’àmbit de l’ICS.

S’inaugura la Medicina Nuclear (IDI) i els accessos a les Consultes Externes (jardins).

S’implanta el Programa d’Atenció a la Dona, que es converteix posteriorment en l’ASSIR (Assistència a la Salut Sexual i Reproductiva)

Es posa en marxa el call center amb l’objectiu de facilitar l’accessibilitat dels usuaris i la gestió de les llistes d’espera.

L’Hospital Arnau acull el laboratori clínic de l’ICS Lleida amb una única unitat de gestió. Es converteix en el laboratori de referència de tota la província.

2003

S’inicia el “Projecte Hospital Sense Fum” i l’Arnau entra a formar part de la Xarxa Europea d’Hospitals Lliures de Fum.

50è aniversari del Centre d’Atenció Primària Prat de la Riba.

2004

El laboratori de l’Hospital estableix una aliança estratègica amb els laboratoris de Primària i de l’Hospital de Santa Maria i obté la certificació ISO 9001:2000.

Neix l’Institut de Recerca Biomèdica de Lleida (IRBLleida) amb la signatura d'un acord de col·laboració entre l’Institut Català de la Salut, la Fundació Dr. Pifarré i la Universitat de Lleida.

Es posa en marxa la telemedicina als Pirineus.

Se signa un conveni entre l’Hospital Santa Maria de Lleida i l’Hospital Universitari Arnau de Vilanova de Lleida per millorar la prestació dels serveis d'assistència sanitària.

2005

Es posa en marxa una prova pilot per dotar a l’Hospital d’un equip de mediació cultural en Salut.

S’inaugura el CAP Rambla Ferran que substitueix l’antic CAP Onofre Cerveró.

2006

S’inaugura la nova Unitat d’Hemodinàmica Cardíaca.

L’Hospital Arnau de Vilanova celebra els seu 50è aniversari.

2007

El Departament de Salut presenta el Codi Infart per millorar l’atenció sanitària als pacients cardíacs i s’inaugura la nova Unitat Coronària, depenent del Servei de Cardiologia.

Es consolida la Unitat de Suport a la Recerca en Atenció Primària (IDIAP Jordi Gol).

2008

S’inaugura el nou edifici del Servei d’Urgències de la Regió Sanitaria de Lleida i es posa en marxa un nou model d’atenció a les urgències (creació dels PAC i dels CUAP).

El Servei de Ginecologia i Obstetrícia l’Hospital Arnau transforma totes les habitacions dobles en habitacions individuals.

S’inaugura la cuina central dels hospitals Arnau i Santa Maria.

Es posa en marxa l’Hospital de dia de Diabètics.

L’Hospital és guardonat amb els premis TOP 20 per l’empresa IASIST com a hospital de referència i en l’àrea del Sistema Nerviós.

Es posa en marxa la gestió de la demanda infermera en l’àmbit d’Atenció Primària.

El CAP Bordeta-Magraners incorpora la teràpia assistida amb animals i es converteix en el primer centre públic d’Espanya en impulsar l’aplicació d’aquesta nova eina per millorar la qualitat de vida de les persones.

2009

S’inaugura el CAP Primer de Maig que substitueix al CAP Ronda I, Ronda II i Ronda III.

L’Hospital torna a ser guardonat amb els premis TOP 20, en l’apartat d’hospitals de referència i en la categoria de l’especialitat de Cor.

S’inicia el programa Pacient Expert als centres.

2010

S’implanta la recepta electrònica a tot el territori.

Es posa en funcionament el nou programa informàtic assistencial i de gestió (SAP) amb l’objectiu de millorar la prestació de serveis i facilitar eines de treball avançades i innovadores als professionals.

S’inaugura el nou CAP de les Borges Blanques.

S’inaugura la Unitat d’Hemodiàlisi a l’Hospital Comarcal del Pallars, que treballa conjuntament amb el Servei de Nefrologia de l’Hospital Arnau.

S’aconsegueix per tercer any consecutiu el Premi TOP 20 en la categoria d’hospitals de referència.

2011

S’implanta l’IVE farmacològic a l’atenció primària.

S’inauguren els nous Hospitals de Dia Oncohematològic i l'edifici Biomedicina I de l'IRBLleida.

Es posa en funcionament l’heliport de Lleida, situat al Parc de Bombers. És la base dels helicòpters medicalitzats del Sistema d’Emergències Mèdiques (SEM).

L’Hospital Comarcal del Pallars passa a estar gestionat per l’empresa pública Gestió de Serveis Sanitaris (GSS).

L’Hospital Arnau és guardonat amb el TOP 20 en la gestió hospitalària global entre els millors hospitals amb especialitats de referència.

2012

Al CAP de Cappont i de Les Borges Blanques es posa en funcionament una consulta d’infermeria per detectar de forma precoç malalties cardiovasculars mitjançant ecografies de caròtida.

L’Hospital Arnau és guardonat amb el TOP 20 en la gestió hospitalària global.

2013

S’inicia un procés planificat d’integració orgànica i funcional dels recursos humans i estructurals del CAE Prat de la Riba amb l’objectiu de donar coherència a un model d’oferta de serveis.

Es posa en marxa el servei de Cirurgia Toràcica.

L’Hospital Arnau i l’Hospital Comarcal del Pallars són guardonats a la millor gestió hospitalària global pels premis TOP 20.

2014

L'IRBLleida és acreditat per Instituto de Salud Carlos III com a Institut d'Investigació Sanitària.

L’Hospital Arnau és guardonat amb el TOP 20 en la gestió hospitalària global.

2015

L’Hospital Arnau és guardonat amb el TOP 20 en la gestió hospitalària global i per l’àrea del sistema nerviós entre els millors hospitals amb especialitats de referència.

2016

S’inaugura el CAP 11 de setembre, que atendrà els usuaris del CAP Santa Maria de Lleida i s’incorpora el servei de rehabilitació ambulatòria especialitzada de la Regió de Lleida.

S’inaugura a Torrelameu el Centre de Recerca Experimental Biomèdica Aplicada (CREBA).

L’Hospital Arnau és nominat en set categories en els Premis TOP 20 de les quals obté quatre guardons: gestió hospitalària, àrea del cor, àrea de traumatologia i àrea de neurologia.

S’implanta l’eConsulta, una eina de consulta no presencial entre la ciutadania i el professional de salut que complementa l’atenció presencial per resoldre necessitats de la ciutadania que no requereixen que professional i pacient comparteixin espai i temps.

El CAP de Balaguer realitza consultes de salut vascular amb ecografies d’artèries caròtides com a prova de diagnòstic precoç de malaltia arterial subclínica.

2017

Al CAP Les Borges Blanques es posa el Programa Cuidador Expert Catalunya.

L’Atenció Primària de Lleida implanta el projecte de gestió de casos per a malalts crònics complexos.

L’Hospital Arnau i l’Hospital Comarcal del Pallars han obtingut el reconeixement de Bona Pràctica a l’Hospital amb millor trajectòria TOP especial des de l’any 2010 fins al 2015.

L’Hospital Arnau és el primer centre de l’ICS que implanta el dispositiu de cirurgia microinvasiva en glaucoma.

L’Arnau de Vilanova aconsegueix la segona de les quatre fases de la iniciativa IHAN,  programa eficaç i estructurat per a la promoció de la lactància materna.

La Unitat de Mama és la primera de l’Estat espanyol a aconseguir la certificació com a unitat d’excel·lència i la doble acreditació per la Societat Espanyola de Sinologia i Patologia Mamària (SESPM).

El Servei d’Oncologia Radioteràpica inicia un projecte d’humanització amb el Centre d’Art la Panera per visibilitzar el procés curatiu dels malalts i sensibilitzar la comunitat d’afectacions freqüents però poc visibles, com el càncer de pròstata i el càncer de colon.

El Servei de Farmàcia de l’Hospital Universitari de Santa Maria celebra el seu centenari.

2018

L'Hospital Universitari Arnau de Vilanova, l'Hospital Universitari de Santa Maria i la Facultat d'Infermeria i Fisioteràpia de la Universitat de Lleida es converteixen en Centres Compromesos amb l'Excel·lència en Cures (BPSO).

L’Hospital Universitari Santa Maria incorpora un nou sistema de gestió de visites a les consultes externes amb la instal·lació d’uns caixers digitals que agilitzen la validació de les visites, milloren la gestió de les cues i les condicions de confidencialitat.

L’Hospital Universitari Arnau de Vilanova és premiat en tres categories dels premis Hospitals TOP 20 per gestió hospitalària global, sistema digestiu i l’àrea d’atenció a la dona.

L’Hospital Universitari Arnau de Vilanova, l’Hospital Universitari Santa Maria i els hospitals comarcals del Pallars, la Seu d’Urgell i Vielha posen en marxa  accions per reforçar l’activitat assistencial del Codi Sèpsia, amb l’objectiu de disminuir la mortalitat relacionada amb la sèpsia greu i el shock sèptic.

2019

Projecte pioner del Servei de Medicina Intensiva de l’Hospital Universitari Arnau de Vilanova i la Fundació Orfeó Lleidatà. S’ofereixen sessions de musicoteràpia participativa als pacients ingressats a l’UCI, als seus familiars i als professionals que els cuiden, amb l’objectiu de millorar el seu estat anímic i físic.

El Servei de Pediatria de l’Hospital Universitari Arnau de Vilanova incorpora dos cotxes elèctrics per als infants ingressats, donació de l’empresa lleidatana BMW Unicars Ponent.

L’Hospital Arnau ha estat guardonat en categoria de Digestiu i l’Hospital Comarcal del Pallars en la gestió hospitalària global en els premis TOP 20.

2020

La pandèmia mundial de la COVID-19, causada pel virus SARS-CoV-2, obliga a readaptar el sistema sanitari per donar resposta a les necessitats de la ciutadania i evitar la propagació del virus. Entre les mesures de prevenció i detecció, es van incorporar al dia a dia dels centres sanitaris l’ús d’Equips de Protecció Individual (EPI), la mascareta, el rentat de mans, la distància de seguretat entre persones i les proves PCR.

Neix la nova App Salut Lleida amb informació dels hospitals de Lleida i l’atenció primària. Els usuaris poden gestionar l’admissió a consultes de l’hospital des del mòbil sense fer cues, consultar localitzacions, temps d’espera als serveis d’urgències o l’evolució en temps real de les intervencions quirúrgiques dels seus familiars.

L’Hospital Universitari Arnau de Vilanova és distingit en quatre categories dels premis Hospitals TOP 20 i premiat en Gestió Hospitalària Global i en les àrees de Digestiu, Nerviós i Respiratori.

Se signa el Conveni entre l’Hospital Universitari Arnau de Vilanova i l’Hospital Universitari Vall Hebron per posar en marxa el Programa Conjunt d’Oncologia Mèdica.

L’Hospital Universitari Arnau de Vilanova renova el codi ètic.

2021

L’Hospital Universitari Santa Maria publica una guia per a pacients amb fibromiàlgia.

L’Hospital Comarcal del Pallars obté l'autorització administrativa per realitzar la interrupció voluntària farmacològica de l'embaràs. El centre incorpora també el control de les gestants d’alt risc en la seva cartera de serveis.

Es posa en al servei d’Atenció a la salut sexual i reproductiva (ASSIR) de Lleida un grup de suport al dol perinatal, amb l’objectiu de millorar l’atenció a les famílies en procés de dol per la mort d’un nadó durant la gestació o en els primers dies de vida.

El servei d’Obstetrícia de l’Hospital Universitari Arnau de Vilanova estrena una consulta amb una llevadora per fomentar el Pla de naixement.

Professionals de pediatria, llevadoria i infermeria de l’ICS Lleida publiquen ‘Soc aquí, mare!’, una guia sobre lactància materna i cura del nadó dirigida a totes les embarassades ateses a l’atenció primària.

El departament de Salut de la Generalitat de Catalunya acredita l’Hospital Universitari Santa Maria com a centre expert en el tractament de la sensibilitat química múltiple (SQM), que es suma a les acreditacions ja existents de  la fibromiàlgia i fatiga crònica.

Es posa en marxa l’edifici hospitalari polivalent de l’Hospital Universitari Arnau de Vilanova per donar resposta immediata a la situació assistencial originada per la pandèmia de la COVID-19. Es tracta d’un equipament de 3.800 metres quadrats repartits en quatre plantes.

El servei de Radiologia Vascular Intervencionista de l’Hospital Universitari Arnau de Vilanova incorpora un nou sistema de monitoratge remot que permet intervenir ictus isquèmics aguts en col·laboració amb neuroradiòlegs de l’Hospital Universitari Vall d’Hebron.

L’Hospital Universitari Vall d’Hebron i l’Hospital Universitari Arnau de Vilanova de Lleida amplien la seva col·laboració amb la signatura de quatre convenis de col·laboració en neurocirurgia, teleepilèpsia, hematologia i dermatologia.

El Servei de Neurocirurgia de l’Hospital Universitari Arnau de Vilanova adquireix un nou neuronavegador i un microscopi que permetran millorar l’assistència als pacients.

La Direcció Clínica Territorial de Diagnòstic per la Imatge i Medicina Nuclear de Lleida adquireix nous equipaments de raigs X. L’Hospital Universitari Arnau de Vilanova disposa de tres nous aparells de TAC, ubicats al servei de Radiodiagnòstic, a l’Institut de Diagnòstic per la Imatge (IDI) i al servei d’Oncologia Radioteràpica.

Els CAP de Balaguer i Balàfia-Pardinyes-Secà de Sant Pere compleixen 30 anys.

Els professionals d’infermeria de la Regió Sanitària Alt Pirineu i Aran poden poder emetre plans de medicació dins el sistema de recepta electrònica amb signatura pròpia.

Primer any de la consulta Trànsit Lleida, dedicada a l’atenció integral de persones trans.

2022

Commemoració del centenari de l’Hospital Universitari Santa Maria de Lleida.

Es posa en marxa el Projecte territorial d’atenció domiciliària integrada en cronicitat i complexitat (ADIC) per millorar l'atenció continuada a domicili dels pacients més fràgils.

Els hospitals de Lleida i Pirineu poden gestionar les baixes dels pacients ingressats.

Es posa en marxa el Programa de Serveis Individualitzat (PSI), impulsat per l’Hospital Universitari Santa Maria amb un nou dispositiu de proximitat per atendre les persones amb trastorn mental sever en el seu entorn familiar i social.

El servei de Farmàcia i la Comissió Farmacoterapèutica de l’Hospital Universitari de Santa Maria i de l’Hospital Comarcal del Pallars renoven la certificació de qualitat ISO 9001:2015

S’instaura a Gestió de Serveis Sanitaris la figura del Defensor del Personal de forma pionera al sistema sanitari.

Els hospitals Santa Maria i Arnau de Vilanova de Lleida incorporen un nou robot per a cirurgies de pròtesis de genoll.

El Servei de Cardiologia de la Regió Sanitaria de Lleida ha estat distingit com a millor servei espanyol amb Cardiologia Intervencionista amb el premi Hospital TOP 20.

El servei de neurocirugia de l’Arnau practica reseccions guiades per fluorescència per extirpar tumors cerebrals.

S’impulsa a Lleida el Pla territorial de pacients crítics amb UCI interconnectades a tota la província.

Es crea la nova unitat de raquis multidisciplinària i territorial que integra els serveis de Traumatologia, Neurocirurgia, Clínica del Dolor i Rehabilitació.

El Servei d’oftalmologia millora les operacions de cataractes en pacients amb astigmatismes elevats a través del sistema Verion, un programador quirúrgic que serveix de guia als professionals de la cirurgia en la planificació de procediments quirúrgics.

La Unitat de Cirurgia de la Paret Abdominal Lleida es converteix en líder nacional en cirurgies robòtiques en dos anys. Es tracta d’una cirurgia de màxima precisió i mínimament invasiva, gràcies a la utilització del robot Da Vinci.

L’hospital Arnau adquireix el Loop-X, un escàner radiològic en 3 dimensions per a cirurgies complexes de columna i crani, integrat amb els sistemes de navegació quirúrgica i neuronavegació.

El Servei d’Anàlisis Clíniques Territorial de l’ICS Lleida, Alt Pirineu i Aran i de Gestió de Serveis Sanitaris aconsegueix l’acreditació de qualitat per la norma ISO 15189.

Comencen les obres d’adaptació del servei de Diagnòstic per la Imatge i Medicina Nuclear a l’Arnau de Vilanova per instal·lar un PET-TC.

Acrediten la Unitat de Malaltia Inflamatòria Intestinal del Servei de Digestiu amb una certificació de qualitat.

S’inaugura la UCI neonatal a l’Hospital Arnau que permet la participació activa de mares i pares en la cura dels nadons les 24 hores del dia.

S’inaugura el nou CAP La Seu d’Urgell.

S’incorporen referents de benestar emocional a l’atenció primària.

Es constitueix la nova Àrea Bàsica de Salut Guissona - la Segarra.

El CAP Primer de Maig posa en marxa la teràpia canina per reduir l’ansietat dels infants que s’han de sotmetre a una extracció sanguínia o dental.

2023

Es comença la construcció de l’ampliació del CAP Tàrrega per la millora de la qualitat assistencial.

S’inicien les obres de construcció del nou edifici de Consultes Externes a l’Hospital Arnau i d’un edifici polivalent de salut a Lleida a la zona Copa d’Or de Lleida.

Es construeix un nou Centre d’Urgències d’Atenció Primària (CUAP) Mollerussa.

Comencen les obres d'ampliació del CAP Bordeta-Magraners.

Comencen les obres d’un nou bloc quirúrgic amb 22 quiròfans i equipaments d’última generació.

S’amplia i modernitza el servei de Diagnòstic per la Imatge i Medicina Nuclear.

Es creen les direccions clíniques d’Oncologia, Digestiu, Medicina Interna i Traumatologia.

La Unitat de Mama celebra 25 anys.

El programa PROA Lleida d’optimització de l’ús d’antibiòtics arriba als 10 anys.

Es crea la nova Unitat Funcional d’Accés Vascular de l’Hospital Arnau.

Es crea una Zona Transfer per agilitzar les altes de pacients que marxen de l’Hospital Arnau en ambulància.

S’inicia una nova tècnica del Servei de Neurocirurgia de l’Arnau amb estimulació cerebral per extirpar tumors i evitar seqüeles.

S’implanta la radiofreqüència com a nova tècnica per tractar miomes uterins.

Es posa en marxa una nova consulta dirigida a l’estudi integral dels pacients amb obesitat.

El Servei d’otorinolaringologia de Lleida posa implants que milloren l’audició de pacients amb pèrdues auditives moderades i severes Territorial.

Nou protocol pioner a Lleida per millorar l’atenció a pacients amb migranya, amb la col·laboració de professionals de l’Atenció Primària i els serveis de Neurologia i Urgències.

S’incorporen fisioterapeutes i higienistes dentals a l’atenció primària.

2024

Inicia l’activitat del nou equipament PET-TC a l’Hospital Universitari Arnau de Vilanova.

 L’Hospital Comarcal del Pallars reforça el Servei d’Oftalmologia.

 Certificat d’excel·lència a la Unitat de Rehabilitació Cardíaca de Lleida.

 Certificació de qualitat les unitats d’Hemodiàlisi de l’Hospital Universitari Arnau de Vilanova i de l’Hospital Comarcal del Pallars.

 Nou làser per al tractament de la hiperplàsia benigna de pròstata al servei d’urologia de l’Hospital Universitari Arnau de Vilanova.

 Acrediten a Lleida una nova plaça de resident de Psiquiatria Infantil i de l’Adolescència.

 L’Hospital Universitari de Santa Maria obre la Unitat d’Exploracions de Motilitat Digestiva.

 Lleida consolida la primera Unitat de Ferides Complexes de l’Atenció Primària de l’ICS. 

Primera cirurgia exoscòpica de Lleida realitzada pel servei de Neurocirurgia de l’Arnau de Vilanova.

Nou programa ‘Ángeles de guardia’ en emergències obstètriques a l’Hospital Comarcal del Pallars. 

El Servei de Salut Mental i Addiccions de Lleida celebra per primer cop a l’Estat espanyol el Premi Papageno en reconeixement a la prevenció del suïcidi

Lleida realitza amb èxit la primera donació de cor en asistòlia controlada

S’inaugura l’exposició Avinguda de la Recerca al passadís de l’Arnau amb els diferents serveis que fan recerca als hospitals Arnau i Santa Maria.

L’Hospital Universitari Arnau de Vilanova, primer hospital de l’Estat espanyol distingit amb una certificació d’excel·lència pel bon ús dels antibiòtics. 

Distingeixen l’Hospital Universitari Arnau de Vilanova amb el premi TOP 20 en la categoria de Gestió Hospitalària Global. 

Primera Jornada d’Humanització com a eina de transformació en l’atenció hospitalària a l’Hospital Arnau. 

S’implanta un triatge avançat d’infermeria a Urgències. 

L’Hospital Universitari Arnau de Vilanova i l’Hospital Comarcal del Pallars impulsen un projecte innovador de Tele UCI per a la valoració i el seguiment remot de pacients crítics i semicrítics. 

Inauguren el nou espai lúdic al servei de Pediatria de l’Hospital Universitari Arnau de Vilanova.

2025

L’Hospital Universitari Arnau de Vilanova i GSS reben el prestigiós premi Avedis Donabedian pel seu projecte de millora de la qualitat en atenció intermèdia.

 L’Hospital Universitari Arnau de Vilanova acull la primera Jornada de Treball Social Sanitari.

 Es redueix de 15 a 5 les sessions de radioteràpia de càncer de mama amb la mateixa eficàcia terapèutica.

 La Jornada d’Administratius Sanitaris de l’Institut Català de la Salut 2025, celebrada a La Seu d’Urgell al juny, posa el focus en el potencial transformador de la tecnologia i la intel·ligència artificial.

 Es posa en marxa l’eina IA per avaluar els símptomes abans d’anar a Urgències.

 El Servei de Cirurgia General de l’Hospital Universitari Arnau de Vilanova suma 1.500 intervencions quirúrgiques robòtiques.

 L’Arnau de Vilanova de Lleida, primer hospital de l’ICS en aconseguir l’acreditació de la Societat Espanyola d’Urgències.

 S’inicia l’activitat al nou edifici de Consultes Externes de l’Hospital Universitari Arnau de Vilanova.

 S’estrenen noves instal·lacions al servei de rehabilitació comunitària i l’hospital de dia de salut mental de la Seu d’Urgell. 

L’Hospital Universitari Arnau de Vilanova promou la donació de còrnies amb la iniciativa #Lleidambonsulls.

 Les societats espanyoles de Cardiologia i Medicina Interna distingeixen la Unitat d’Insuficiència Cardíaca de Lleida.

Missió, visió i valors

Missió

Donar una assistència excel·lent a la població de Lleida i l’Alt Pirineu i Aran, prestant serveis d’atenció primària i comunitària, atenció especialitzada, salut mental i drogodependències, atenció sociosanitària i atenció social, desenvolupant la docència i la recerca, i preservant els trets característics de les organitzacions que integren la gerència territorial.

Visió

Ser l’organització de referència i líder en el sistema de salut i social de Lleida i de l’Alt Pirineu i Aran, tant en l’assistència com en la docència i la recerca, personalitzant l’assistència sanitària i social, incorporant les preferències del ciutadà en les decisions assistencials i organitzatives.

Valors
Imatge
Competencia
Competència
Imatge
Participació
Participació
Imatge
Compromís
Imatge
Equilitat
Equilitat
Imatge
Innovació
Innovació
Imatge
Transparencia
Transparència
Imatge
Sostenibilitat
Sostenibilitat

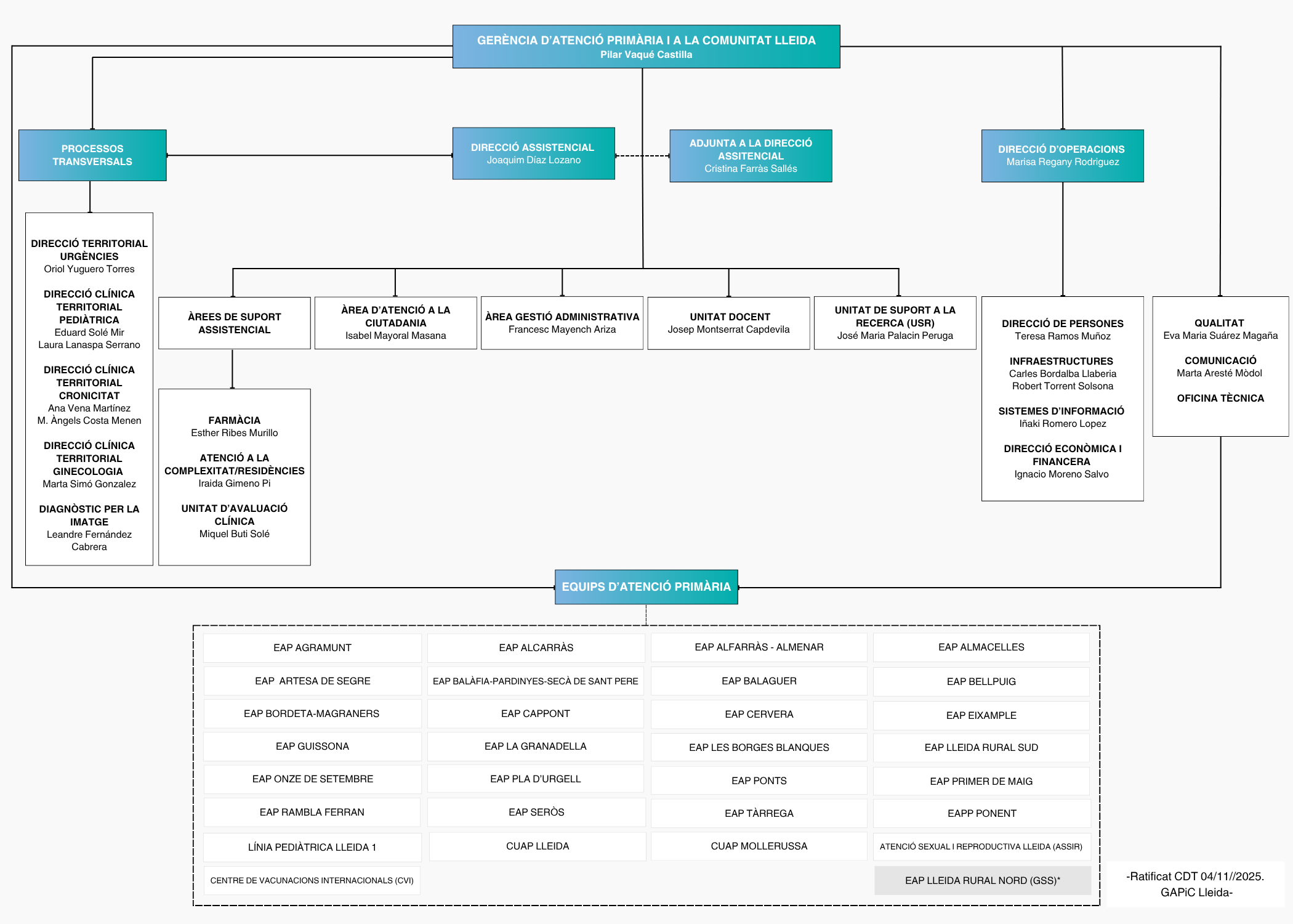
Organigrames

Coneix l’estructura organitzativa de la gerència mitjançant els organigrames següents:

Hospital Universitari Arnau de Vilanova

Consell d'Administració GSS

President
  • Sr. Lluís Rosselló Aubach
Vicepresident
  • Sr. Joan Talarn Gilabert
Vocals
  • Sr. Fèlix Larrosa Piqué
  • Sra. Sílvia Romero Galera
  • Sra. Rosa Maria Pérez Pérez
  • Sr. Juan Victorià Peralta Biosca
  • Sr. Àngel Ros Domingo
Membre independent

Sra. Laura Salamero Teixidó

Secretari
  • Sr. Roger Mir Sarrablo

Hospital Universitari de Santa Maria

Hospital Comarcal del Pallars

Atenció Primària i a la Comunitat Lleida 

Atenció Pimària Alt Pirineu i Aran

Sostenibilitat i Responsabilitat Social Corporativa

Ens complau anunciar que les gerències de l’ICS Lleida, Alt Pirineu i Aran i Gestió de Serveis Sanitaris estan treballant en l'elaboració d'un Pla de Responsabilitat Social Corporativa (RSC) i Sostenibilitat, una iniciativa que busca enfortir el nostre compromís amb la comunitat, el medi ambient i la salut de la població a la qual atenem.

La implementació d' aquest pla representa una oportunitat perquè cadascun de nosaltres contribueixi a una cultura més sostenible i socialment responsable en la pràctica diària. Alguns dels beneficis que podem esperar inclouen:

  1. Millora en la qualitat del servei. Adoptar pràctiques sostenibles pot optimitzar l'atenció al pacient i fomentar un entorn de treball més saludable.
  2. Compromís amb la comunitat. A través de projectes de responsabilitat social, podrem abordar necessitats locals, enfortint així la nostra relació amb la comunitat.
  3. Estalvi i eficiència. Implementar mesures sostenibles, com la reducció de residus i l'ús eficient de recursos, pot traduir-se en estalvis significatius.
  4. Millora de la imatge institucional. Ser una organització socialment responsable millora la nostra reputació i pot atraure més professionals i pacients.
  5. Desenvolupament professional. Participar en aquesta iniciativa ens permetrà adquirir nous coneixements i habilitats relacionades amb la sostenibilitat i l'ètica professional.

Per això, us animem a tots  i totes a participar i involucrar-vos en aquest projecte. La vostra participació és fonamental per identificar àrees de millora, proposar idees innovadores i dur a terme accions concretes que beneficiïn la xarxa  i la comunitat que atenem. Properament organitzarem reunions i espais de debat, on tindrem l'oportunitat de compartir les vostres inquietuds, experiències i suggeriments.

Esperem comptar amb el compromís i la col·laboració de tots i totes les professionals per construir junts un futur més sostenible i responsable.

Agraïm per endavant el vostre compromís i participació.

Pla de Responsabilitat Social Corporativa i Sostenibilitat

Pla d'Igualtat GSS

El marc internacional, europeu, estatal i català dona suport al principi d’igualtat entre dones i homes. La Convenció de l’ONU de 1979, els tractats de la Unió Europea i la Carta de Drets Fonamentals, estableixen la igualtat com un objectiu essencial i transversal.

A l’Estat espanyol, la Constitució del 1978 consagra la igualtat i obliga els poders públics a garantir-ne l’efectivitat. 

La Llei Orgànica 3/2007 representa un punt d’inflexió en l’impuls de polítiques actives d’igualtat, per eliminar la discriminació directa i indirecta per raó de sexe.

L’Estatut d’Autonomia de 2006, reconeix drets específics per garantir la dignitat, la seguretat i la plena participació de les dones en igualtat d’oportunitats.

L’Agenda 2030 i l’Objectiu de Desenvolupament Sostenible 5, que insta a acabar amb totes les formes de discriminació contra dones i nenes, recordant la responsabilitat compartida entre institucions, societat i teixit empresarial.

Finalment, el Reial decret llei 901/2020, que regula els plans d’igualtat, i defineix les funcions de la Comissió d’Igualtat, com ara participar en el diagnòstic, determinar mesures prioritàries, impulsar la implantació del pla i complir la normativa aplicable.

Amb aquesta finalitat, el Pla d’Igualtat de tracte entre homes i dones de Gestió de Serveis Sanitaris de Lleida estableix uns objectius, accions i mesures per evitar qualsevol discriminació directa o indirecta en l’Entitat, i disposar d’una eina que permeti la representació equilibrada, i garantir la igualtat efectiva entre homes i dones en l’ocupació i en les condicions de treball.

Declaració de compromís de GSS

En el marc de la gestió empresarial i desenvolupament del Pla d’igualtat, la Direcció de Gestió de Serveis Sanitaris es compromet a: 

Reconèixer i promoure la igualtat d’oportunitats entre dones i homes com un principi fonamental i transversal que ha d’integrar-se i fomentar-se en la cultura, l’organització i la gestió de l’empresa i garantir el compliment de la legislació aplicable.

Negociar i elaborar el pla d’igualtat amb la representació legal de les persones treballadores, afavorint un clima de col·laboració i corresponsabilitat, i integrar a tota la plantilla en el desenvolupament d’accions a realitzar en favor de la igualtat                                                                                                                  

Adoptar un llenguatge inclusiu en totes les comunicacions orals, escrites i visuals de l’empresa, tant internes com externes.

Garantir la igualtat retributiva entre dones i homes per treballs d’igual valor, mitjançant sistemes de classificació professional i polítiques salarials objectives, transparents i no discriminatòries, de conformitat amb el Reial Decret 902/2020, de 13 d’octubre d’igualtat retributiva d’homes i dones.

Evitar i actuar davant de qualsevol forma de discriminació directa o indirecta per raó de sexe, així com davant de situacions d’assetjament sexual o per raó de sexe.

Impulsar accions de formació i sensibilització en igualtat de gènere dirigides a tota la plantilla.

Establir mecanismes de seguiment i avaluació del pla, amb l’objectiu d’analitzar-ne l’impacte i introduir millores quan sigui necessari.

Pla d'Igualtat GSS